万华化学PDH装置检修
http://www.soutuliao.com 时间:2026/3/20 来源:全球涂料网
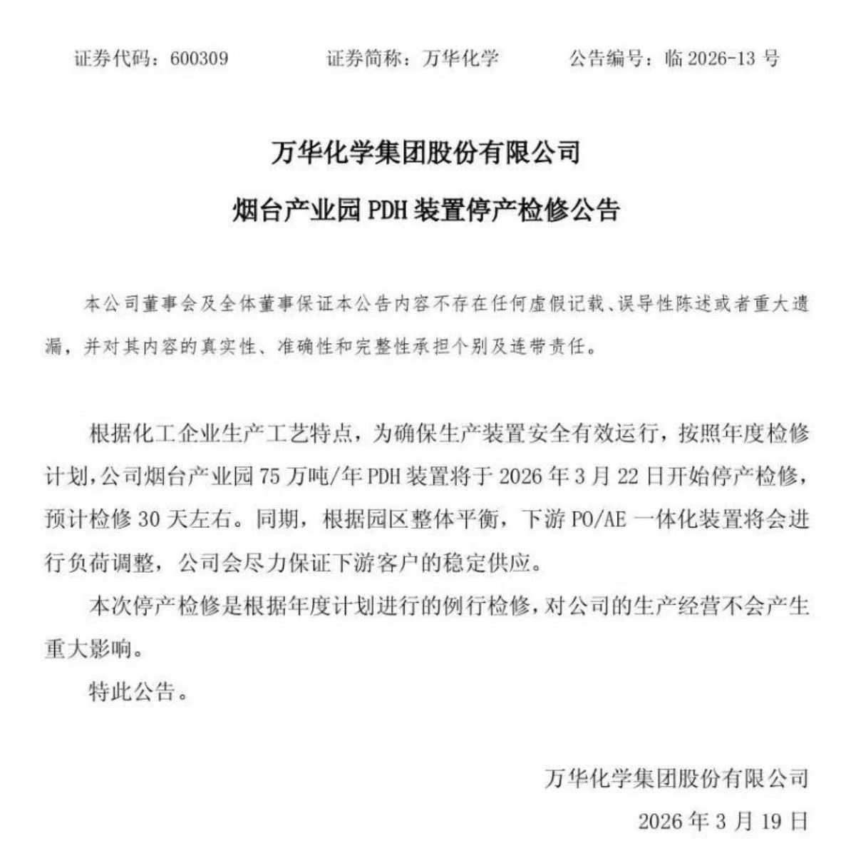
全球涂料网讯:万华化学3月19日发布公告,公司烟台产业园75万吨/年PDH装置将于2026年3月22日开始停产检修,预计检修30天左右。同期,根据园区整体平衡,下游PO/AE一体化装置将会进行负荷调整,公司将尽力保证下游客户的稳定供应。本次检修为年度计划内的例行检修,对生产经营不会产生重大影响。

热点资讯
|
|
全球涂料网讯:万华化学3月19日发布公告,公司烟台产业园75万吨/年PDH装置将于2026年3月22日开始停产检修,预计检修30天左右。同期,根据园区整体平衡,下游PO/AE一体化装置将会进行负荷调整,公司将尽力保证下游客户的稳定供应。本次检修为年度计划内的例行检修,对生产经营不会产生重大影响。

|
|
客服咨询热线:0755-89636258 89631248 | 传真:0755-89634103 | 邮箱:409504723@qq.com
法律顾问:广东粤和律师事务所(闫律师) 官方QQ交流群:237451639
地址:深圳市龙岗区布吉街道白鸽路百合星城百合酒店及商住楼
版权所有远宏公司 涂料商城 涂料交易网 粤ICP备11091670号-4
粤公网安备44030002010327号