化工巨头永久关闭江西工厂
http://www.soutuliao.com 时间:2026/1/29 来源:全球涂料网
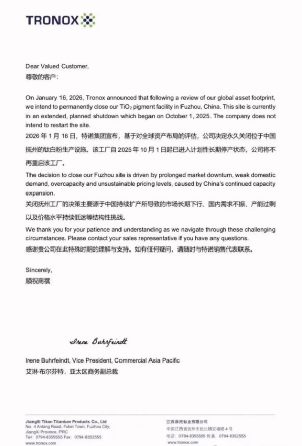
全球涂料网讯:2026年1月16日,特诺集团宣布,基于对全球资产布局的评估,公司决定永久关闭位于中国抚州的钛白粉生产设施。该工厂自2025年10月1日起已进入计划性长期停产状态,公司将不再重启该工厂。
关闭抚州工厂的决策主要源于中国持续扩产所导致的市场长期下行、国内需求不振、产能过剩以及价格水平持续低迷等结构性挑战。来源于:网络

热点资讯
|
|




粤公网安备44030002010327号